User Login

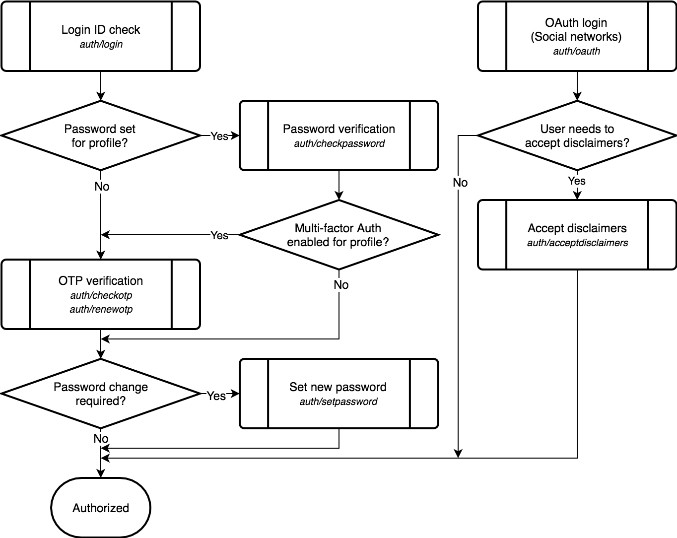
Login Process Flow

Login Process Flow

During password or OTP verification, user also needs to accept disclaimers if required. Separate auth/acceptdisclaimers endpoint is used only with OAuth login.

Check Login ID

POST /(company_code)/v2/auth/login

User login (login ID verification)

Verifies user login ID (can be primary phone, primary email, or a separate login name depending on user role) and issues a temporary user session token for further authentication. This token is returned in session_token response field and must be used when calling respective authentication endpoints.

If user profile for supplied login ID is not found, returns auth.loginid.notfound error code with HTTP status code 404.

If user authorization for supplied login ID is restricted, returns auth.user.restricted error code with HTTP status code 403.

If user profile for supplied login ID is closed, returns auth.user.closed error code with HTTP status code 403.

If service is administratively denied for supplied login ID, returns auth.user.denied error code with HTTP status code 403.

If user profile has a password set, session_state response field will be set to checkpassword. Client application should call auth/checkpassword endpoint next supplying received session token.

If user profile does not have a password set, session_state response field will be set to checkotp. Client application should call auth/checkotp endpoint next supplying received session token and one-time SMS code entered by user.

If user needs to accept legal disclaimers, disclaimers_required array in response will contain data of required disclaimers. auth/checkpassword and auth/checkotp endpoints will not succeed unless supplied list of accepted disclaimers contains codes of all required disclaimers.

Request JSON Object:
 
  • login_id (string) – User login ID (primary phone, primary email, or a separate login name)
Response JSON Object:
 
  • status (string) – success or error
  • error_code (string) – (Optional) If status is error: one of error codes listed below
  • session_token (string) – User session token
  • session_state (string) – User session state: checkpassword or checkotp. See User Sessions
  • disclaimers_required (array) – Array of data objects of legal disclaimers that user needs to accept
  • captcha_required (boolean) – (Optional) If session_state is checkpassword: true if next request must have captcha_response field set
  • user_phone (string) – (Optional) If session_state is checkotp: masked user’s phone number

Disclaimer fields

Each member of disclaimers_required response array is an object with following fields:

Field name Type Nullable Description
code string No Disclaimer code
title string No Disclaimer title for display
description string No Short disclaimer description
link string No URL for link to legal disclaimer text

Error codes used

  • auth.apikey.missing
  • auth.apikey.invalid
  • auth.loginid.notfound
  • auth.user.restricted
  • auth.user.closed
  • auth.user.denied
  • auth.restricted
  • request.validation.failed

See Error Codes for details.

Check Password

POST /(company_code)/v2/auth/checkpassword

Check user password for authentication

If invalid password was supplied, auth.password.invalid error code is returned. If there were several previous failed attempts, captcha_required response field is set to true. Further requests to this endpoint must include captcha_response field containing valid Recapthca response.

If user needs to accept legal disclaimers, accept_disclaimers array in request must contain codes of all required disclaimers for this endpoint to succeed. Otherwise, auth.disclaimer.invalid error code is returned and disclaimers_required response field is set to array of required disclaimers.

If second factor verification is required, a temporary session token with checkotp session state is returned. Client is expected to call auth/checkotp API endpoint next using this temporary session token. user_phone response field is set to masked user’s phone number for SMS verification.

If user is required to set a new password, a temporary session token with setpassword session state is returned. Client is expected to call auth/setpassword API endpoint next using this temporary session token.

If no further authorization actions are required, returned session token will have authorized session state. profile_mnemocode response field will contain the mnemocode of user’s profile for Profile API endpoints.

Request Headers:
 
  • AuthorizationBearer <session_token> (session state must be checkpassword)
Request JSON Object:
 
  • password (string) – Password entered by user
  • captcha_response (string) – (Optional) User captcha response token, as provided by Recaptcha
  • accept_disclaimers (array) – (Optional) Array of string codes of disclaimers accepted by user
Response JSON Object:
 
  • status (string) – success or error
  • error_code (string) – (Optional) If status is error: one of error codes listed below
  • captcha_required (boolean) – (Optional) If status is error: true if next request must have captcha_response field set
  • disclaimers_required (array) – (Optional) If status is error: Array of data objects of legal disclaimers that user needs to accept
  • session_token (string) – User session token
  • session_state (string) – User session state: checkotp, setpassword, or authorized. See User Sessions
  • profile_mnemocode (string) – (Optional) If session_state is authorized: Mnemocode of user’s profile
  • user_phone (string) – (Optional) If session_state is checkotp: masked user’s phone number
  • password_regex (string/null) – (Optional) If session_state is setpassword: Regex to check required password quality (check disabled if null)
  • password_regex_description (string/null) – (Optional) If session_state is setpassword: Description text for password quality check

Disclaimer fields

Each member of disclaimers_required response array is an object with following fields:

Field name Type Nullable Description
code string No Disclaimer code
title string No Disclaimer title for display
description string No Short disclaimer description
link string No URL for link to legal disclaimer text

Error codes used

  • auth.apikey.missing
  • auth.apikey.invalid
  • auth.header.missing
  • auth.header.invalid
  • auth.token.invalid
  • auth.token.expired
  • auth.session.invalid
  • auth.user.restricted
  • auth.user.closed
  • auth.user.denied
  • auth.captcha.missing
  • auth.captcha.invalid
  • auth.password.invalid
  • auth.disclaimer.invalid
  • auth.restricted
  • request.validation.failed

See Error Codes for details.

Check OTP

POST /(company_code)/v2/auth/checkotp

Check one-time password for authentication

For OTP authentication, a one-time password (code) is sent to user’s primary phone number. API response includes user_phone field containing masked user’s phone number. OTP entered by user must be supplied to this endpoint in the otp request field. If invalid OTP is supplied, auth.otp.invalid error code is returned. auth/renewotp endpoint must be used to send a new OTP before retrying this endpoint.

If user does not have access to phone, they can choose to use a previously generated backup code instead of SMS OTP. This code must be supplied in the backup_code request field. If invalid code is supplied, auth.backupcode.invalid error code is returned.

If user needs to accept legal disclaimers, accept_disclaimers array in request must contain codes of all required disclaimers for this endpoint to succeed. Otherwise, auth.disclaimer.invalid error code is returned and disclaimers_required response field is set to array of required disclaimers. auth/renewotp endpoint must be used to send new SMS OTP before retrying this endpoint.

If user is required to set a new password, a temporary session token with setpassword session state is returned. Client is expected to call auth/setpassword API endpoint next using this temporary session token.

If no further authorization actions are required, returned session token will have authorized session state. profile_mnemocode response field will contain the mnemocode of user’s profile for Profile API endpoints.

Request Headers:
 
  • AuthorizationBearer <session_token> (session state must be checkotp)
Request JSON Object:
 
  • otp (string) – (Optional) SMS one-time password entered by user
  • backup_code (string) – (Optional) Backup code entered by user
  • accept_disclaimers (array) – (Optional) Array of string codes of disclaimers accepted by user
Response JSON Object:
 
  • status (string) – success or error
  • error_code (string) – (Optional) If status is error: one of error codes listed below
  • disclaimers_required (array) – (Optional) If status is error: Array of data objects of legal disclaimers that user needs to accept
  • session_token (string) – User session token
  • session_state (string) – User session state: setpassword or authorized. See User Sessions
  • profile_mnemocode (string) – (Optional) If session_state is authorized: Mnemocode of user’s profile
  • password_regex (string/null) – (Optional) If session_state is setpassword: Regex to check required password quality (check disabled if null)
  • password_regex_description (string/null) – (Optional) If session_state is setpassword: Description text for password quality check

Disclaimer fields

Each member of disclaimers_required response array is an object with following fields:

Field name Type Nullable Description
code string No Disclaimer code
title string No Disclaimer title for display
description string No Short disclaimer description
link string No URL for link to legal disclaimer text

Error codes used

  • auth.apikey.missing
  • auth.apikey.invalid
  • auth.header.missing
  • auth.header.invalid
  • auth.token.invalid
  • auth.token.expired
  • auth.session.invalid
  • auth.user.restricted
  • auth.user.closed
  • auth.user.denied
  • auth.otp.invalid
  • auth.backupcode.invalid
  • auth.disclaimer.invalid
  • auth.restricted
  • request.validation.failed

See Error Codes for details.

Renew OTP

POST /(company_code)/v2/auth/renewotp

Renew one-time password for authentication

A new one-time password (code) is sent to user’s primary phone number. user_phone response field contains masked user’s phone number.

Request Headers:
 
  • AuthorizationBearer <session_token> (session state must be checkotp)
Response JSON Object:
 
  • status (string) – success or error
  • error_code (string) – (Optional) If status is error: one of error codes listed below
  • user_phone (string) – Masked user’s phone number

Error codes used

  • auth.apikey.missing
  • auth.apikey.invalid
  • auth.header.missing
  • auth.header.invalid
  • auth.token.invalid
  • auth.token.expired
  • auth.session.invalid
  • auth.user.restricted
  • auth.user.closed
  • auth.user.denied
  • request.validation.failed

See Error Codes for details.

Set Password

POST /(company_code)/v2/auth/setpassword

Set or change user password

This endpoint is used during authorization or access recovery process when authenticated user needs to set a new password.

If called during authorization (setpassword session state), new session token with authorized session state will be returned. profile_mnemocode response field will contain the mnemocode of user’s profile.

If called during access recovery (recovery-setpassword session state), no new session token will be returned. Client application should use auth/login endpoint next for authorization of user with recovered access.

If quality of supplied new password is too low, returns request.validation.failed error code with HTTP status code 422.

Request Headers:
 
  • AuthorizationBearer <session_token> (session state must be setpassword or recovery-setpassword)
Request JSON Object:
 
  • new_password (string) – New user password
Response JSON Object:
 
  • status (string) – success or error
  • error_code (string) – (Optional) If status is error: one of error codes listed below
  • session_token (string) – (Optional) If session state was setpassword: User session token
  • session_state (string) – (Optional) If session state was setpassword: User session state: authorized. See User Sessions
  • profile_mnemocode (string) – (Optional) If session state was setpassword: Mnemocode of user’s profile

Error codes used

  • auth.apikey.missing
  • auth.apikey.invalid
  • auth.header.missing
  • auth.header.invalid
  • auth.token.invalid
  • auth.token.expired
  • auth.session.invalid
  • auth.password.invalid
  • auth.user.restricted
  • auth.user.closed
  • auth.user.denied
  • request.validation.failed

See Error Codes for details.

Check Credentials

POST /(company_code)/v2/auth/checkcredentials

Check user credentials for authentication

Verifies user login ID (can be primary phone, primary email, or a separate login name depending on user role) and password for user authentication.

If invalid login_id or password was supplied, auth.credentials.invalid error code is returned. If there were several previous failed attempts, captcha_required response field is set to true. Further requests to this endpoint must include captcha_response field containing valid Recapthca response.

If user needs to accept legal disclaimers, accept_disclaimers array in request must contain codes of all required disclaimers for this endpoint to succeed. Otherwise, auth.disclaimer.invalid error code is returned and disclaimers_required response field is set to array of required disclaimers.

If second factor verification is required, a temporary session token with checkotp session state is returned. Client is expected to call auth/checkotp API endpoint next using this temporary session token. user_phone response field is set to masked user’s phone number for SMS verification.

If user is required to set a new password, a temporary session token with setpassword session state is returned. Client is expected to call auth/setpassword API endpoint next using this temporary session token.

If no further authorization actions are required, returned session token will have authorized session state. profile_mnemocode response field will contain the mnemocode of user’s profile for Profile API endpoints.

If user authorization for supplied login ID is restricted, returns auth.user.restricted error code with HTTP status code 403.

If user profile for supplied login ID is closed, returns auth.user.closed error code with HTTP status code 403.

If service is administratively denied for supplied login ID, returns auth.user.denied error code with HTTP status code 403.

Request JSON Object:
 
  • login_id (string) – User login ID (primary phone, primary email, or a separate login name)
  • password (string) – Password entered by user
  • captcha_response (string) – (Optional) User captcha response token, as provided by Recaptcha
  • accept_disclaimers (array) – (Optional) Array of string codes of disclaimers accepted by user
Response JSON Object:
 
  • status (string) – success or error
  • error_code (string) – (Optional) If status is error: one of error codes listed below
  • captcha_required (boolean) – (Optional) If status is error: true if next request must have captcha_response field set
  • disclaimers_required (array) – (Optional) If status is error: Array of data objects of legal disclaimers that user needs to accept
  • session_token (string) – User session token
  • session_state (string) – User session state: checkotp, setpassword, or authorized. See User Sessions
  • profile_mnemocode (string) – (Optional) If session_state is authorized: Mnemocode of user’s profile
  • user_phone (string) – (Optional) If session_state is checkotp: masked user’s phone number
  • password_regex (string/null) – (Optional) If session_state is setpassword: Regex to check required password quality (check disabled if null)
  • password_regex_description (string/null) – (Optional) If session_state is setpassword: Description text for password quality check

Disclaimer fields

Each member of disclaimers_required response array is an object with following fields:

Field name Type Nullable Description
code string No Disclaimer code
title string No Disclaimer title for display
description string No Short disclaimer description
link string No URL for link to legal disclaimer text

Error codes used

  • auth.apikey.missing
  • auth.apikey.invalid
  • auth.captcha.missing
  • auth.captcha.invalid
  • auth.credentials.invalid
  • auth.disclaimer.invalid
  • auth.user.restricted
  • auth.user.closed
  • auth.user.denied
  • auth.restricted
  • request.validation.failed

See Error Codes for details.

OAuth Login

POST /(company_code)/v2/auth/oauth

Authenticate user with OAuth provider

Verifies OAuth user authorization code with one of configured OAuth providers and returns a user session token.

If verification with OAuth provider failed, possibly due to invalid code or redirect_uri, returns auth.oauth.failed error code with HTTP status code 401.

If user profile for verified user of OAuth provider is not found, returns auth.oauth.notfound error code with HTTP status code 404.

If user authorization for user authenticated with OAuth is restricted, returns auth.user.restricted error code with HTTP status code 403.

If user profile for user authenticated with OAuth is closed, returns auth.user.closed error code with HTTP status code 403.

If service is administratively denied for user authenticated with OAuth, returns auth.user.denied error code with HTTP status code 403.

If user needs to accept legal disclaimers, session_state response field will be set to acceptdisclaimers and disclaimers_required array in response will contain data of required disclaimers. Client application should call auth/acceptdisclaimers endpoint next supplying received session token and list of accepted disclaimers.

If user does not need to accept legal disclaimers, returned session token will have authorized session state. profile_mnemocode response field will contain the mnemocode of user’s profile for Profile API endpoints.

Request JSON Object:
 
  • provider_id (integer) – ID of OAuth provider, must be in range of 1 to 5
  • code (string) – OAuth code, as received from OAuth provider
  • redirect_uri (string) – Redirect URI, as passed to OAuth provider
Response JSON Object:
 
  • status (string) – success or error
  • error_code (string) – (Optional) If status is error: one of error codes listed below
  • session_token (string) – User session token
  • session_state (string) – User session state: authorized or acceptdisclaimers. See User Sessions
  • disclaimers_required (array) – (Optional) If session_state is acceptdisclaimers: Array of data objects of legal disclaimers that user needs to accept
  • profile_mnemocode (string) – (Optional) If session_state is authorized: Mnemocode of user’s profile

Disclaimer fields

Each member of disclaimers_required response array is an object with following fields:

Field name Type Nullable Description
code string No Disclaimer code
title string No Disclaimer title for display
description string No Short disclaimer description
link string No URL for link to legal disclaimer text

Error codes used

  • auth.apikey.missing
  • auth.apikey.invalid
  • auth.header.missing
  • auth.header.invalid
  • auth.token.invalid
  • auth.token.expired
  • auth.session.invalid
  • auth.oauth.notfound
  • auth.oauth.failed
  • request.validation.failed
  • auth.user.restricted
  • auth.user.closed
  • auth.user.denied

See Error Codes for details.

Accept Disclaimers

POST /(company_code)/v2/auth/acceptdisclaimers

Accept legal disclaimers during authorization

Issues a session token with authorized session state. profile_mnemocode response field will contain the mnemocode of user’s profile for Profile API endpoints.

accept_disclaimers array in request must contain codes of all required disclaimers for this endpoint to succeed. Otherwise, auth.disclaimer.invalid error code is returned and disclaimers_required response field is set to array of required disclaimers.

Request Headers:
 
  • AuthorizationBearer <session_token> (session state must be acceptdisclaimers)
Request JSON Object:
 
  • accept_disclaimers (array) – (Optional) Array of string codes of disclaimers accepted by user
Response JSON Object:
 
  • status (string) – success or error
  • error_code (string) – (Optional) If status is error: one of error codes listed below
  • disclaimers_required (array) – (Optional) If status is error: Array of data objects of legal disclaimers that user needs to accept
  • session_token (string) – User session token
  • session_state (string) – User session state: authorized. See User Sessions
  • profile_mnemocode (string) – Mnemocode of user’s profile

Disclaimer fields

Each member of disclaimers_required response array is an object with following fields:

Field name Type Nullable Description
code string No Disclaimer code
title string No Disclaimer title for display
description string No Short disclaimer description
link string No URL for link to legal disclaimer text

Error codes used

  • auth.apikey.missing
  • auth.apikey.invalid
  • auth.header.missing
  • auth.header.invalid
  • auth.token.invalid
  • auth.token.expired
  • auth.session.invalid
  • auth.user.restricted
  • auth.user.closed
  • auth.user.denied
  • auth.disclaimer.invalid
  • auth.restricted
  • request.validation.failed

See Error Codes for details.

Log Out

POST /(company_code)/v2/auth/logout

User logout (invalidate auth token)

Request Headers:
 
Response JSON Object:
 
  • status (string) – success or error
  • error_code (string) – (Optional) If status is error: one of error codes listed below

Error codes used

  • auth.apikey.missing
  • auth.apikey.invalid
  • auth.token.invalid
  • auth.token.expired
  • auth.session.invalid

See Error Codes for details.